家长小本APP
人工智能亲子生活社区!
下载家长小本APP
父母规
谢谢你😀

2023.7.19 星期三 天气多云

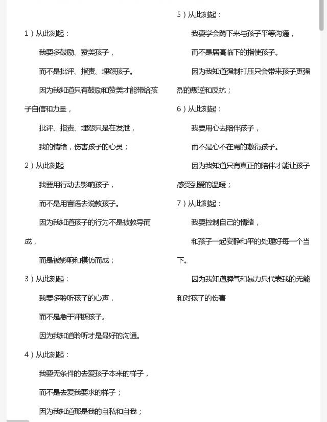
图像

图像

转载请注明来源:https://jiazhangxiaoben.com/nw/page/article/seocontent.html?id=1165532
推荐日记
《543 摘抄》
《亲子日记1383》
《129 2023.07.20 星期四 多云》
《115~一家出动找知了猴》
《(1813)学习感悟》
《334篇 夏夜的热闹》
《日记 23年7月20日 周四晴》
《骑自行车去上学(亲子日记第105篇)》
《429篇 每一次启航都有不同的感受》
《亲子日记第462篇《看烟花》》
《托管》
《 随记(307)》
《126》
《2023年7月7日 共114篇》
《亲子日记第63篇》
《坚持 106》
《 星期四(128)》
《阅读培养(第385篇)》
《7.20 星期四 天气晴 第123篇》
《 家庭教育,不要指望孩子自觉 〈130〉》
《542 摘抄》
《2023.7.20星期四,晴》
《亲子日记33篇》
《全家值勤日498》
《荣成赶海》
《113~》
《误会大宝了第488篇》
《亲子日记( 106)》
《7.20号星期四.天气晴,238篇》
《亲子日记第143天》
下载家长小本APP