比赛不盲目,确定合适的赛事平台
为了更好地规范中小学赛事,教育部每年度都会公布《中小学生全国性竞赛活动名单》,也就是我们所说的竞赛白名单。
一、2021~2022年度竞赛白名单赛事:
共计36项,自然科学素养类20项,人文综合素养类10项。艺术体育类6项。自然科学素养类赛事占据绝对主流。
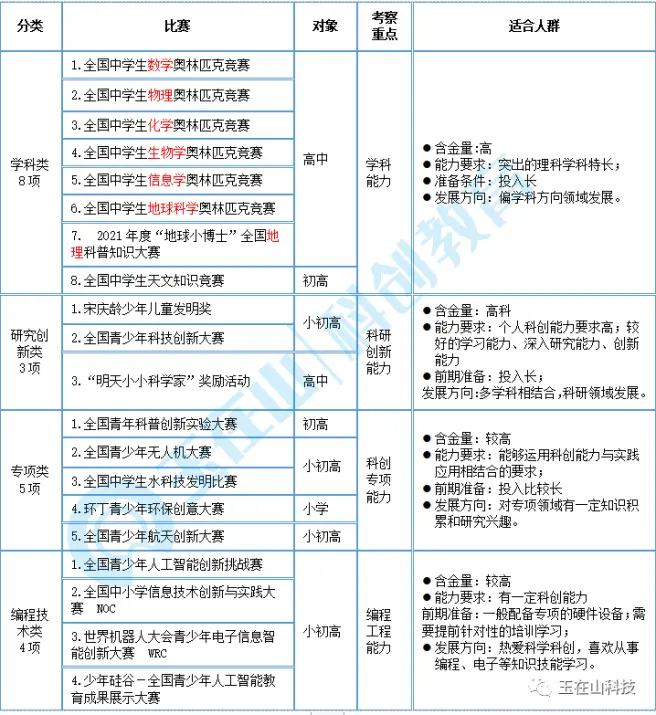
在20项的科学素养类赛事中,又分为四类,见下表:

从四类比赛看下来,难度最大、含金量最高的是五大学科竞赛,主要是高中生参加。
其次,含金量高并且难度也不低的是研究创新类的比赛。适用面比学科竞赛更广一些,小初高都可以参加。
二、为什么要参加白名单的比赛呢?
比赛最宝贵的地方在于有利于孩子个人全面的成长。
1、对孩子的一种锻炼;
比赛本身既是对孩子的一种锻炼,也肯定了孩子的付出。
2 、对孩子能力的培养;
在研究创新、创意发明等项目参赛过程中,孩子们将锻炼信息能力、分析能力、解决问题的能力、逻辑思维、创新思考等全方面的素养。以赛促学,促进科技知识和技能的学习与应用,提高学习能力。
3 、是升学的助力;
从实际结果导向来考虑,这些竞赛结果能更好地帮助孩子升学。科创类比赛的赛事经验和成绩,都会在升学体系综合评价环节中,得到加分。高含金量的青少年科创比赛,对于很多大学的科技相关专业的入学都有直接的参考价值。
尽早发掘孩子的潜质,发挥孩子的特长,找到适合孩子发挥的竞赛平台,让孩子参与成长!