家长小本APP
人工智能亲子生活社区!
下载家长小本APP
2022年7月22日 星期五 晴转中雨 (192)
静蕊妈妈

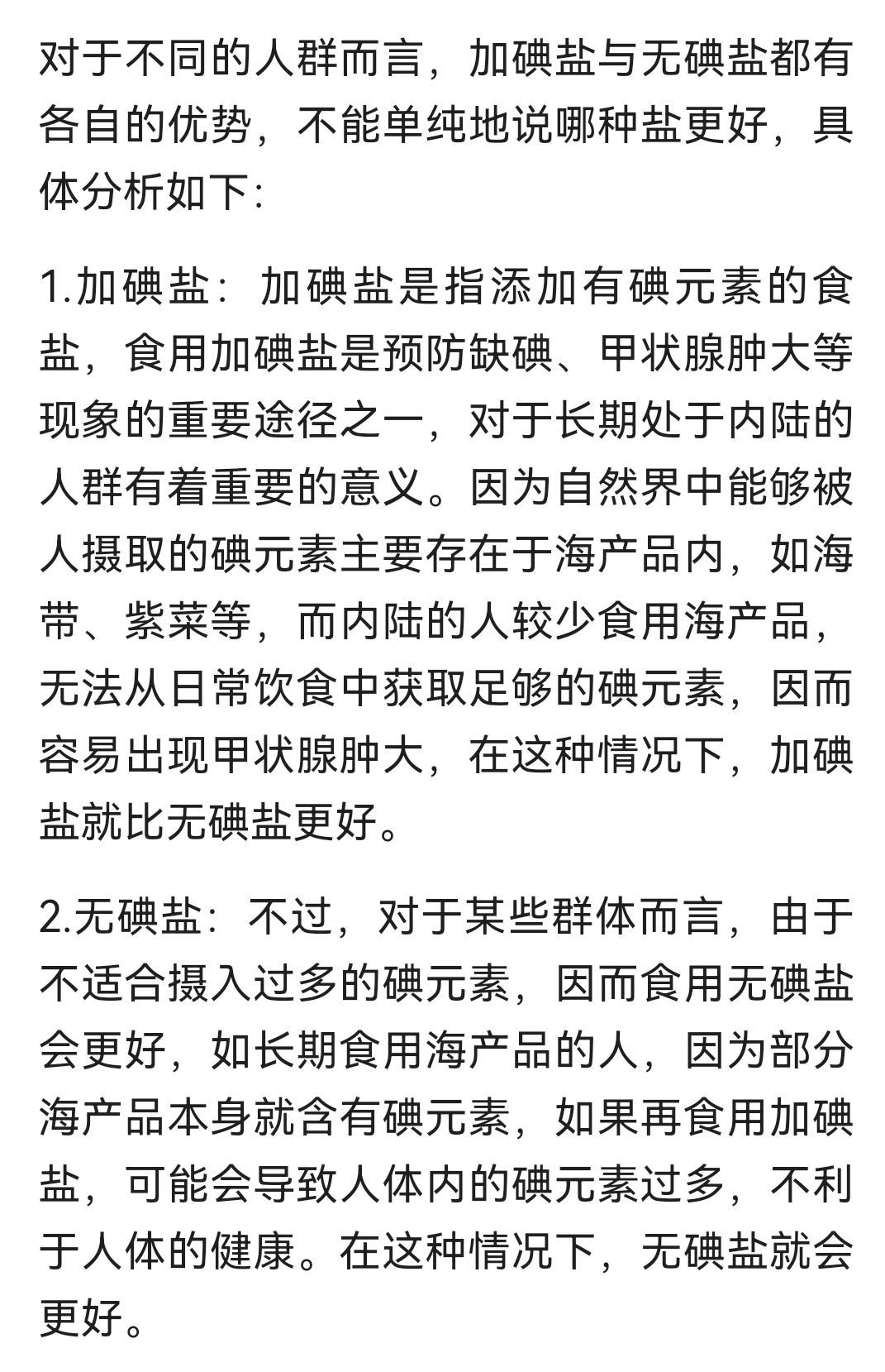
原来都一直盲目的跟风选盐,今天才知道我到底该吃哪种[[EMOJI:%F0%9F%98%AD]] 图像

转载请注明来源:https://jiazhangxiaoben.com/nw/page/article/seocontent.html?id=655567
推荐日记
《亲子日记之第130篇》
《去爸爸公司(梓晨日记33)》
《理发(111)》
《接弟弟放学》
《(亲子日记465)暑假15天之逛公园》
《亲子日记224~别让孩子成为一只流泪的蜗牛》
《第16篇 闺女的第一篇成长日记》
《亲子日记第43天 2022.7.23晴》
《锴的日记55篇》
《刷碗》
《吃饭》
《2022.7.19周日晴亲子日记第1093篇》
《【121篇】2022.7.22 星期五 晴》
《勇气》
《陪画》
《2022年7月22日 天气多云 71篇》
《假如给我三天光明》
《2022.7.22星期五,晴转小雨,亲子日记40》
《2022.7.21 星期四 晴 172过生日》
《亲子日记第178篇——回老家吃大鱼喽!(2022.07.22)》
《2022年7月22日星期五》
《可爱的熊猫兔》
《没有标题的日记《50》》
《我家的小话痨2022年7月22日星期五晴第248》
《蜕第三颗乳牙(2022.7.22第36记)》
《坚持》
《亲子日记》
《刷碗(续)》
《我爱你——孩子 第168天》
《表扬孩子不管用怎么办读书心得》
下载家长小本APP